Menu:

Last Updated:

Actual data


Total field:

Total field


Horizontal component:

Horizontal component


Declination:

Declination


Related links:

Mail to webmaster

Meteorological measurements

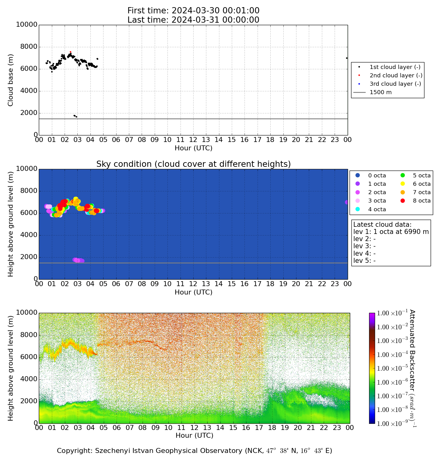
2024-03-30

LIDAR data



Surface data

Legend for the background colors of the present weather plot:

More information: SYNOP Code Table No. 4680 and METAR weather codes (Wikipedia)